ELO Digital Office GmbH
Tübinger Str. 43 ⎢ 70178 Stuttgart ⎢ Deutschland ⎢
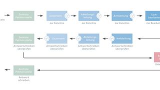
Routenplaner
Artikel | 30.03.2020
Digitalisierung im Herzen Lissabons
Artikel | 14.03.2018
Enterprise-Content-Management: ein strukturierter Ort, an dem man alles findet – immer
Artikel | 28.02.2018
Zukunftsweisendes Informationsmanagement
Artikel | 27.11.2017
Erfolgreiches Datenmanagement in der digitalen Verwaltung
Artikel | 17.03.2017
Anwendungen rund um die elektronische Akte
Artikel | 27.04.2016
Die Dokumentenarchivierung fliegt in die Wolke
Artikel | 09.03.2015
ECM-Lösungen für die digitale Verwaltung
Artikel | 30.09.2013
Alles für einen lückenlosen papierlosen Workflow im eGovernment